【节庆赛事】“激情全运会 活力大湾区”-2025年深圳市第十一届业余围棋段级位(棋王)赛






“激情全运会 活力大湾区”

2025年深圳市第十一届业余围棋段级位(棋王)赛竞赛规程

主办单位

深圳市棋类协会

承办单位

深圳方圆真朴教育科技有限公司

协办单位

深圳市南山区前海小学

深圳市南山区前海学校

比赛日期

2025年8月26日-27日  

比赛地点

深圳市南山区前海小学

深圳市南山区前海学校

前海小学
广东省深圳市南山区前海花园1号



深圳市前海学校
广东省深圳市南山区桃李路1号侧门








比赛分组

组委会可根据实际报名情况合理调整组别及人数

比赛轮次及时间









比赛轮次:









无级组、7-9级组、4-6级组、1-3级组

第一轮:09:00-10:00

第二轮:10:10-11:10

第三轮:11:20-12:20

第四轮:14:00-15:00

第五轮:15:10-16:10

第六轮:16:20-17:20


1段组、2段组、3段组、4段组

第一轮:09:00-10:00

第二轮:10:10-11:10

第三轮:11:20-12:20

第四轮:14:00-15:00

第五轮:15:10-16:10

第六轮:16:20-17:20

第七轮:17:30-18:30


精英组

第一轮:09:00-10:00

第二轮:10:10-11:10

第三轮:13:30-14:30

第四轮:14:40-15:40

第五轮:15:50-16:50

第六轮:17:00-18:00


比赛用时:

1、级位组(含1-3级组、4-6级组、7-9级组、无级组)均赛六轮。每方30分钟包干,单官计时,超时判负。

2、1段组、2段组、3段组、4段组赛七轮。每方30分钟包干,单官计时,超时判负。

3、精英组赛六轮。上午二轮,下午四轮,每方30分钟包干,单官计时,超时判负。

4、裁判可视比赛情况合理放置棋钟。中途放钟原则上每方不少于10分钟。


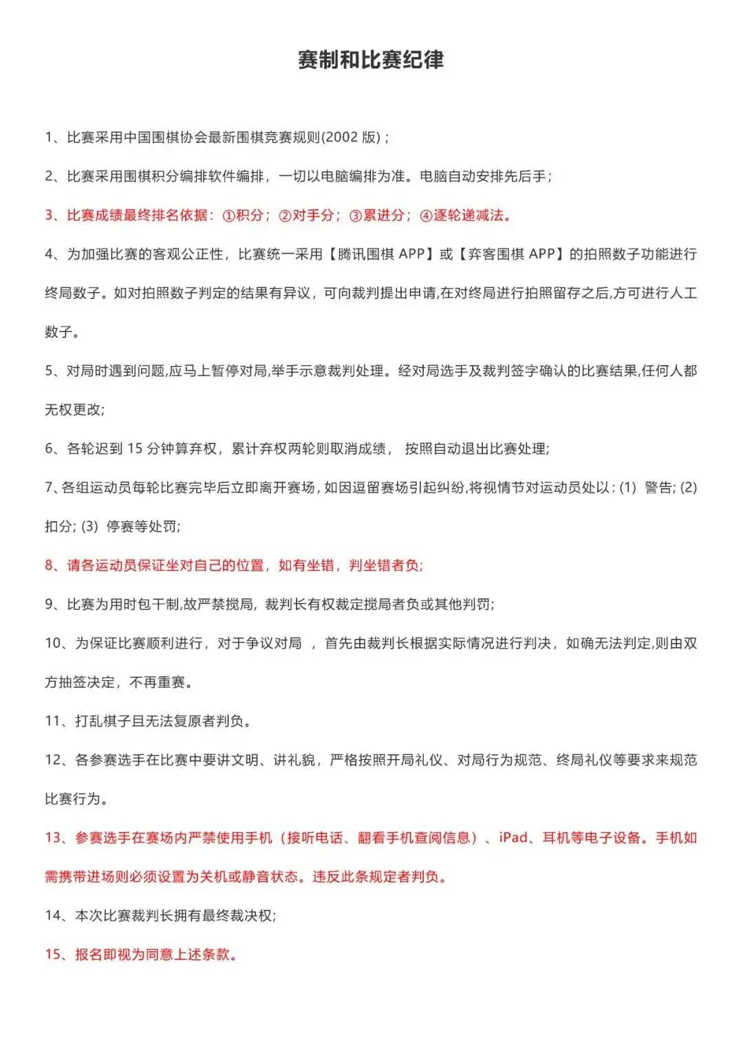
1.赛制和比赛纪律

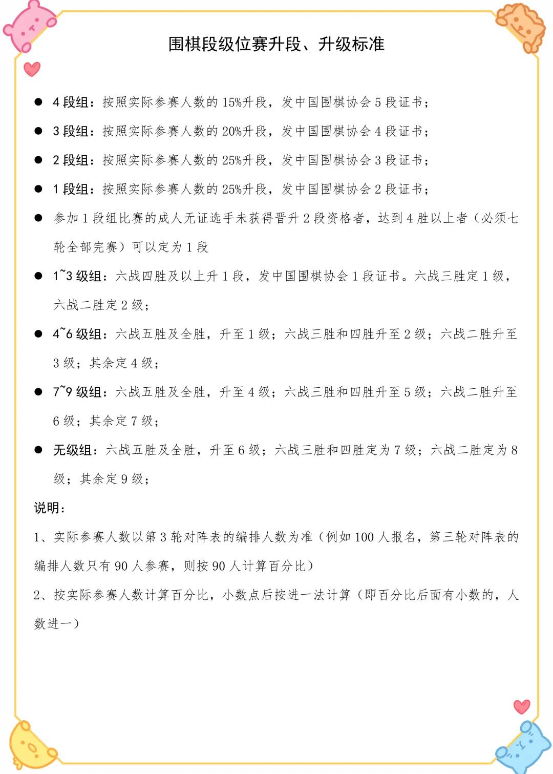
2.升段(升级)标准
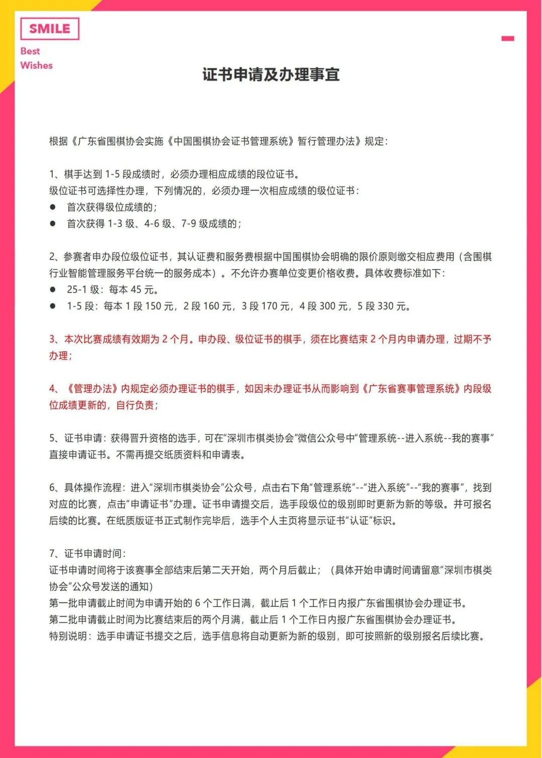
3.证书申请及办理事宜

报名时间及参赛费用

1、报名截止时间:2025年8月21日12:00(上午),名额有限,报满即止。

2、参赛费:260元(本次比赛级位证书认证费和服务费免收;段位证书认证费和服务费需另缴)。

3、因个人原因退赛者:

(1)报名截止日前3天及以上退赛,全额退费;

(2)报名截止日前2天内至报名截止日退赛,收取50元手续费;

4、请在报名时间截止前提交退费申请。报名时间截止后,不再接受退费申请。
5、本次赛事的参赛费用由深圳方圆真朴教育科技有限公司收款。

赛事咨询及退赛联系电话:

郭老师133 2292 8650(微信同号)

王老师173 6626 1675(微信同号)

报名方式

报名前请确认等级认证是否为最新级别,确认后再提交报名。


具体操作流程:微信进入“深圳市棋类协会”微信公众号,并关注。点击右下角“管理系统”,点击“进入系统”。点击“选手资料”按照提示完成注册(注册时需要上传“身份证照片(带照片面)”、“个人一寸照片”、“现有最高段级位证书”)。(请事先准备好上述照片后再完善个人资料)。
已完成注册的选手,在“管理系统--进入系统--网上报名--围棋”中选择“【激情全运会 活力大湾区”-2025年深圳市第十一届业余围棋段级位(棋王)赛】”,点击“我要报名”按照提示完成缴费报名。
报名经系统审核通过后,可在“报名公示”中可查阅到的选手姓名,同时在“我的赛事”中显示选手报名成功的比赛。

温馨提示

为避免占用比赛名额,请勿同时报名多个同等级别的赛事。报名成功后,组委会不接受选手等级更改的申请,如因实际等级与参赛组别不符,一经发现,一律取消其比赛资格和成绩。

其他事项

1、各选手应按规定的比赛时间建议提前30分钟到达比赛场地。

2、比赛组委会统一为每位参赛选手、裁判人员、工作人员购买比赛期间的场地险。

3、选手有义务参加赛事的开幕式、闭幕式、颁奖仪式等;

4、为保障选手安全,组委会统一整队集体带至家长接送区,以组委会公告为准;


5、凡报名参赛运动员必须详细阅读并同意《个人自愿参赛声明》。遵守声明中的各项规定。报名即视为签署确认《个人自愿参赛声明》
6、组委会保留对本次赛事规程的解释权和根据实际情况的调整权。
7、未尽事宜,另行通知


来源:深圳市棋类协会公众号

分享 :
评论(0)